近半年
52000
44500
近1年
52000
44500
近3年
73000
44500
近6年
80000
44500
近10年
80000
41000
查看更多
近半年
52000
44500
近1年
52000
44500
近3年
73000
44500
近6年
80000
44500
近10年
80000
41000
查看更多
查看更多
钛材性能优越,应用领域十分广泛。钛金属具有密度小、比强度高、导热系数低、耐高温低温性能好、耐腐蚀能力强、生物相容性好等优良特性,被广泛应用于航空航天、舰船制造、化工石化等众多领域。全球有近一半的钛材用于航空领域,相比之下,中国的钛材消费则相对集中在化工领域,航空航天领域占比较低。
随着国民经济结构战略性调整以及产业转型升级,未来钛行业在航空航天、船舶、石化、消费电子、新能源、生活用钛等产业上仍有较大的市场发展机遇。需求量将进一步增长,但航空航天及军工领域需求以高端产品为主,进入门槛较高,因此大多数企业难以享受到其带来的红利。

我国钛加工材的应用领域正在发生变化。2023 年,我国钛加工材的用量超过14.8 万吨,同比增长2.1%。化工和航天航空依然是最主要的消费领域,占比分别为49.8%和19.8%。
其他应用领域的占比均未超过10%。在钛加工材的应用占比方面,航天航空和医药行业的用量占比分别下降了2.8%和1.3%;而新兴的3C 领域占比超过6%,增长最为迅速。其他领域的应用比例基本持平。
具体到钛加工材的应用数量, 3C 领域的用量呈现爆发式增长。全年增长接近1 万吨,冶金和电力领域也出现了较好的增长。然而,在海洋工程、医药、船舶和航天航空领域,钛加工材的用量明显下降,分别下降了32.8%、31.6%、22.9%和10.4%。其他行业的用量与2022 年基本持平。
化工:需求大势已过,增速放缓
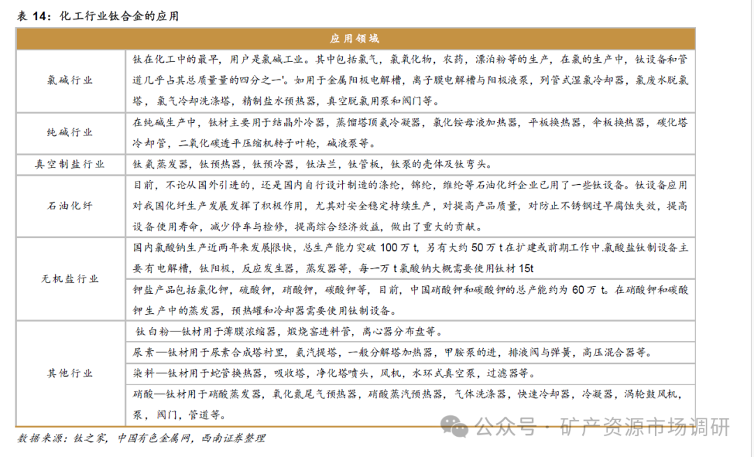
化工行业为我国钛材最大的应用领域。其广泛运用于炼油生产中的冷凝器、空气冷却换热器,氯碱行业中的冷却管、钛阳极等,电解槽工业和电镀行业中的电解槽设备主要结构件等都需要应用到钛材。我国化工用钛的范围也在不断扩大,用量逐年增加,钛已成为化工装备中主要的防腐蚀材料之一。钛作为一种用于化工装置中的耐腐蚀结构材料,已经成为化工设备中的理想材料,2023 年该领域钛加工材需求量为 7.4 万吨,占比49.8%,同比+1.3%。

近年来,随着民营大型炼化项目的增加,我国对具有强抗腐蚀性的钛材PTA(PureTerephthalic Acid)的需求显著增长。钛材在PTA 装置中主要以衬钛和全钛设备形式应用,衬钛设备利用外层碳钢承担介质压力,内层钛则抵抗介质腐蚀;全钛部件则完全由钛材承担介质的腐蚀和压力。钛材在PTA 装置中广泛应用于氧化单元、结晶单元和溶剂回收单元,例如氧化反应器、结晶器及超过120 度的脱水塔再沸器的管子及塔盘。钛行业尽管在疫情期间依然保持快速发展,与国内PTA 行业的迅速扩张密切相关。
我国PTA 投产高峰已过,其钛材需求增速随之回落。根据PTA 项目的投产计划,2020年至2022 年是中国PTA 项目的建设和投产高峰期,导致钛材需求提前出现高峰。2019 年至2021 年,我国化工领域对钛材的需求保持旺盛。然而,从2022 年起,化工领域对钛材的需求逐渐趋于平稳。
未来化工行业对钛材的需求将呈现持续下降趋势。2023 年以来,随着国际原油市场的不断走低,以及PTA 新装置集中投产,PTA 行业对新装备的需求量急剧减少,这也使得该行业对钛材的需求量在大幅度减少,这也体现到今年第二季度开始国内钛材市场逐渐趋冷,订单大幅度减少。我们预计2024-2026 年该领域用量同比减少-5%/-8%/-10%, 用量为7.0/6.5/5.8 万吨。
航空航天:军民机齐放量,市场潜力巨大
钛合金是飞机机体、发动机、舰艇等高端装备的重要结构材料之一。作为减轻结构重量、提高结构效率、改善机体结构可靠性、提高机体寿命、满足高温及腐蚀环境的良好机体材料,从20 世纪50 年代至今,世界钛市场中的最大用户始终属于航空,近 50 年来钛合金在商用及军用飞机领域的用量伴随各自产品的升级换代呈稳步增长趋势:美国50 年代,钛基本上只用于军用航空;60 年代开始商用航空采购量逐渐上升。70~80 年代军用与商用基本持平;90 年代至今,商用航空钛材采购量比例继续上升,2000 年首次反超军用航空,军用4000吨 vs 商用12000 吨。美国战斗机和轰炸机上钛合金用量也不断增高,在F-22 上达到了高峰41%。
十四五开始,钛合金行业迎来主战装备升级迭代所带来的需求快速扩张红利,中国在航空航天领域实现多个重大突破。近几年国内航空航天领域钛材消费持续放量,2018-2023 年CAGR 达到23.3%,2023 年国内航天航空领域钛材消费突破达2.9 万吨,同比-10.4%。小幅回落的原因是,军工行业作为计划性很强的行业,受中长期装备建设目标的指引,具有“多品种、小批量”和“以销定产”等特点,通过一个个的五年计划滚动实现,因此呈现一定的周期性。在五年计划的执行过程当中,参考“十三五”可以看出一般呈现“前低后高”的特点:即一个完整的五年计划,前2~3 年行业的订单、产值等增速较低,后2~3 年的订单、产值等增速较高。2023 年处于承上启下的中间调整阶段,未来随着国内军用、民用航空等领域的发展,新增需求的逐步落定,高端钛材需求有望恢复高增长态势。
军费开支呈加速态势,与发达国家差距依旧显著
国防预算支出同比增速连续三年提升,呈加速态势。2023 年处于“十四五”的中间年份,随着中期调整新订单需求的逐渐落地,国防军工行业有望迎来景气度上行期。军费与国家经济发展存在正相关性,国防建设是国家安全与经济发展的基本保证。据新华社报道,中国财政部在发布的政府预算草案报告中表示,2024 年国防费预算约为15537 亿元,同比+7.2%,略高于5%的GDP 增速目标。
军费开支与发达国家差距进一步拉大。世界各国或进入军费高增周期,我国军费仍有较大增长空间:1)近年来美国、日本、印度等国家国防预算增幅都保持在两位数以上,美国2024 财年国防经费达8860 亿美元,约占全球军费总额的40%,相当于中国军费的3.8 倍;而日本2024 年防卫预算同比增速也高达16.5%,保持连续11 年增长;2)我国国防费与应对安全威胁的需求还显不足,与世界主流国家差距较大,未来或有不断增长的空间:据央视新闻报道,2024 财年美国国防预算约占美国2024 年GDP 的3.2%,据上观新闻消息,日本或将在2027 年将国防开支占GDP 比重升至2%;相比而言,中国2024 军费占GDP 比重仅为1.3%,远低于美、日等国水平。
军用飞机用钛量稳步提升
在军用飞机领域,钛合金的用量已成为衡量机型先进程度的新指标。我们假设新交付的飞机数量为存量的一倍,成材率为30%,预计未来十年中国军用战机发动机的更新换代将释放23838 吨左右的发动机高端钛合金需求,年均需求量2383.8 吨。
旧机换发和新机列装都会为航空发动机用钛合金材料带来需求。考虑到未来训练演习次数的增加以及老机型十年左右的发动机更换周期,我们假设目前存量飞机数量中的50%在未来10 年内将更换发动机,新交付的飞机数量为存量的一倍, 新增军用飞机装2 备1,发动机钛合金占比35%,钛合金部件成材率30%。我们预计未来十年中国军用战机发动机的更新换代将释放19215 吨左右的发动机钛材需求,年均1921.5 吨。
民用飞机带来新机遇
从民用飞机的历史发展来看,钛在民用飞机中的使用量不断增加,对航空工业的发展起到了关键作用。70~80 年代军用与商用基本持平随着民用航空工业的发展,钛材将拥有越来越大的市场空间,从两大国际飞机制造商的数据来看,波音和空客主要机型的用钛量逐步提高。由于减轻飞机重量、增加运载能力、降低油耗是航空公司选择飞机的重要依据,所以提高钛材用量对于未来民用客机的开发具有重要意义。根据《航空用钛及钛合金的发展及应用》、《钛合金在民用飞机上的应用及发展趋势》,特别是Ti-1023 在波音777 起落架上的成功应用,打开了波音和空客公司在大型客机起落架选材中越来越偏好Ti-1023 的局面。
国产飞机订单量持续保持充沛状态。根据上海市科委发布的《2022 上海科技进步报告》,我们测算目前C919 大飞机订单至少1095 架,ARJ21 订单至少730 架。未来10 年预计将拉动钛合金需求量1.7 万吨,年均需求量1720.6 吨。
3C:需求爆发增长,占比仍较低
2023 年,钛加工材在3C 领域的爆发增长,使得全年钛加工材产量、消费量维持小幅增长的态势。智能手机的支撑结构手机中框(用于固定手机屏幕、后盖板及内部元器件)对材质要求较高的强度及硬度、较好的耐腐蚀性随着智能手机不断更新迭代,智能手机的背板及边框的用材会更加多样化。
2023 年,荣耀、苹果、三星等厂商纷纷采用钛合金材料,推动其在手机上、智能穿戴、平板电脑和笔记本等消费电子领域的应用。目前,钛材料已经初步应用于高端直板机手机中框以及折叠屏手机铰链和轴盖。已上市的使用钛合金中框的产品包括使用5 级钛(Ti-6Al -4V)的iPhone15 Pro/Pro Max,使用99%TA-2 钛金属的小米14 Pro 钛金属特别版以及三星Galaxy S24 Ultra;折叠屏手机领域,荣耀 Magic V2 和荣耀Magic Vs2 首次采用鲁班钛金铰链等创新材料, 轴盖使用3D 打印钛合金,大幅提升了铰链的坚固程度与耐折可靠性,也极大提高了荣耀在中国折叠屏手机市场的市占率,其Magic V2 的销量位列2023 年Q3 中国折叠屏手机的销量榜首,2023 年全年获得折叠屏手机市场第三,份额17.7%,出货量同比增速高达467.0%;智能手表方面,苹果发布的第二代Apple Watch Ultra 的部分(约1/10)钛金属机械部件采用3D 打印技术制造。钛合金具有较强的物理与化学性能,越来越多的 3C厂商有望采用钛合金。
2018 年,全球智能手机市场出货量首次出现年度下降,标志着其增长轨迹的转变。自此,市场一直处于下行趋势。疫情在智能手机需求方面发挥了正向的刺激作用,2021 年,随着人们在家中度过更多时间,对智能手机进行教育、工作和娱乐的依赖性也随之增加,导致封锁解除后对智能手机的需求激增,尤其是在较低的价格段,市场从2020 年受新冠疫情的严重打击中短暂回升。IDC 数据显示,从2021 年Q3 以来智能手机经历了连续9 个季度的下行周期,2022 年全球智能手机出货12.02 亿台,同比-11.1%; 2023 年全球智能手机出货11.7 亿台,同比-2.9%;其下降原因是供需问题的双重影响,包括地缘政治冲突、经济通胀、疫情长尾效应等宏观因素的持续影响,叠加手机新品缺乏主要硬件创新、市场饱和、换机周期延长、二手和翻新智能手机市场增长。市场调研机构Techlnsights 发布了一项预测报告,数据显示,消费者市场的换机周期长达51 个月,从而导致2023 年全球智能手机的换机率持续下跌至历史新低23.5%。
未来几年,4G 向5G 的过渡将在新兴市场和低端价格段带来主要增长机会,预计将占全球手机出货量的近一半。虽然5G 在发达市场的快速普及在很大程度上归功于苹果公司和三星,但中国手机品牌厂商在降低5G 智能手机成本方面发挥重要作用,推动5G 在全球范围内(尤其是在印度、拉丁美洲和非洲等新兴地区)快速推广,但其主打中低端机型,不是高端机型的目标群体。我们预测 2024-2026 年全球智能手机出货量的CAGR 达3.4%,分别为12.1/12.5/12.9 亿台,同比增加4.4%/3.2%/3.5%。
高端机销量有望稳步提升。根据Counterpoint research 最新公布的数据显示,尽管2022、2023 年智能手机的出货量呈减少的走势,但全球高端(≥600 美元)智能手机销量却同比增长了1%,2023 年高端机型占总出货比例达23%,随着智能手机销量的提升,我们预计未来高端手机销量占比有望进一步提升,2024-2026 年高端机型占比将提升至25%/27%/29%,达到12.1/12.5/12.9 亿台。
其他领域:多点开花,电力、冶金增速较快
冶金
钛合金凭借其优越的性能被广泛运用于冶金领域。从矿石或者化合物中提取金属有火法冶金和湿法冶金两种办法。其中湿法利用化学方法从矿石中提取纯金属,无高温和粉尘危害。湿法冶金包括电解提取和精炼,使用酸性电解液,并广泛应用钛基材料作为阳极板(DSA 阳极)。这些阳极板需具备稳定性、耐腐蚀性和催化活性,以降低能耗。钛在电解铜、镍等过程中解决了腐蚀问题,其表面氧化膜既保护了材料也易于清理,适合作为湿法冶金的阳极板。
在冶金行业中,钛主要用于电解铜和电解镍行业的种板和耐腐蚀容器等设备。由于钛材在冶金领域表现出稳定、损耗少的优点,近年来,冶金领域钛材的大规模更新换代推动了钛材使用量的快速上升。
电力
钛因其在海水中的优良耐腐蚀性,被用于制造电站凝汽器,解决了不锈钢和铜材料的腐蚀泄漏问题。自60 年代国外开始应用后,70 年代初钛凝汽器实现了工业化。中国从1978年开始研究并逐步推广使用钛制凝汽器,目前在核电站和滨海电站广泛应用,显著提升了设备安全性和换热效率。同时,中国核电发展迅速,2023 年新增商运核电机组,总装机容量位居全球第三,且在建核电工程规模全球领先。目前沿海电厂已大量采用钛制凝汽器,每台凝汽器用钛量约130 多吨。到目前为止,我国滨海电站已有9 个电厂采用18 台全钛凝汽器,还有6 台是部分用钛的凝汽器,共用钛材近700 吨。此外钛还广泛用于现代化电厂的辅助冷却器、冷却池,发动机变压器的冷凝器和润滑油冷却器以及汽轮机等。
根据《中国核能发展报告2024》,2023 年我国商运核电机组继续保持安全稳定运行,全年新增商运核电机组2 台,数量达到55 台,额定装机容量5703 万千瓦,位列全球第三。2023 年我国在建核电工程稳步推进,全年新开工核电机组5 台,核电工程建设投资完成额949 亿元,创近五年最高水平。截至2023 年底,在建核电机组26 台,总装机容量3030 万千瓦,位居全球第一。
医疗
医用钛合金因其卓越的耐蚀性、高强度、低弹性模量、耐疲劳和出色的生物相容性,广泛应用于肢体植入、牙科、医疗器械等领域。其独特的生物相容性使其在医学领域独具优势,尽管耐磨性和工艺性能有待提高。随着经济发展,医用钛合金需求不断增长,但我国在研发和应用上与发达国家仍有差距。通过加强研发和创新,钛合金有望更好地满足医疗需求。
医用钛合金在医疗器械中的应用尤为突出。适用于手术刀、手术钳、缝合针等,因其轻巧、耐蚀和适度弹性,特别适合显微外科手术。钛合金在人工关节中的应用也备受关注,多孔钛合金材料能促进骨细胞生长,生物相容性强,是理想的植入材料。2023 年医药领域用量的下滑可能是因为部分钛制医疗产品被列入集采项目,相关采购政策引起的阶段性变化,随着技术进步和应用拓展,医用钛合金将在医疗领域发挥更大作用,钛需求后期有望修复。
体育休闲用品
钛合金在体育休闲领域的应用正迅速发展,成为当前最为活跃的领域之一。近年来,随着技术的进步和市场需求的增长,各种新型钛合金材料不断被引入到体育休闲产品中。在我国,尽管体育休闲用钛材用量不到1%,但其消费量约占全国钛消费总量的五分之一,显示出其在该领域的重要地位。
随着海绵钛价格下降和制造技术进步,钛合金在民用市场尤其是体育休闲领域的应用展现出巨大增长潜力。根据《有色金属报》在第五届中国钛民品高峰论坛上的报道,2023 年,钛民用生活品的钛板和钛管的采购量已经达到几十吨的规模,不再是过去零星的采购模式。这表明一个巨大的潜在市场正在逐步形成。未来,随着海绵钛价格的逐步下降、制造技术的不断革新以及规模效应的显现,钛合金凭借其独特的优越性能,在民用市场中展现出无限的潜力。钛合金不仅具有高强度、低密度、耐腐蚀和良好的生物相容性,还能够通过多种工艺加工成各种复杂形状,满足不同产品的需求。这些优势使得钛合金在体育休闲领域的应用前景更加广阔。
海洋工程
在海洋强国战略、《中国制造2025》计划和“一带一路”战略的共同推动下,海洋工程产业迎来了巨大的市场空间。“蛟龙号”、“深海勇士号”、“全海深载人潜水器”和“深海空间站”等国家重大项目的陆续启动,为钛合金材料在海洋工程上的推广应用提供了最佳的发展时机。
钛合金在海洋装备领域的应用是多方面的,涵盖海洋工程、海洋运输和海洋环境保护等多个方面。其优异的耐腐蚀性、高强度和轻质特性,使其成为海洋装备领域的理想材料之一。
然而,到目前为止,我国海洋钛合金尚未形成公认的材料体系,且钛合金的数据积累尚不能完全支撑我国海洋工程关键装备的选材需求。特别是针对目前海洋装备走向深海、远海和两极的目标,并无适用于深海、两极等苛刻服役环境的专用牌号钛合金。
在未来,随着技术的不断发展和对海洋资源的需求不断增加,钛合金的应用将会进一步拓展和深化。通过这种技术的应用,我国有望在海洋工程领域建立起完善的钛合金材料体系,进一步推动海洋强国战略的实现。尽管海洋工程领域在2023 年间需求明显减弱,但是根据中国钛工业发展报告的分析显示,用量回落或与产业波动相关,随着海洋工程新订单的落地,我们预计海洋工程领域钛材需求有望稳步回升,2024-2026 年增速为10%。
船舶
钛材料能有效提升船舶性能并降低成本,但我国因缺乏相关生产技术,应用滞后。钛合金用于舰船工业始于上世纪60 年代,目前美国、俄罗斯、日本、中国、英国、法国和德国等国家均有广泛应用,主要应用包括耐压壳体、船体结构等。相比之下,我国船用钛合金的应用还存在较大差距:应用部位少、用量少,国外用钛比例达到13%,而我国仅在一些零星部件上应用,比例不足1%。由于我国之前的钛工业主要是为航空工业服务,但与航空用材相比,船舶用材的产品尺寸和单件重量更大,许多材型钛材生产商无法提供,如宽厚板、大口径无缝管、型材、复杂铸件等。由于装备能力限制,生产的品种、规格有限,加工与制造技术也相对落后。“蛟龙号”所需的钛合金只能从俄罗斯进口。
过去几十年中,中国造船工业供给能力显著提升,已成为全球最具竞争力的造船工业之一,实现了从大到强的转变。中国拥有大量的造船企业,包括一些规模庞大的国有和私营企业,建造的大型船舶数量占全球总量的较大比例。新船订单结构不断优化,绿色低碳化加速推进。2023 年,我国船企巩固优势船型地位,抓住细分市场轮动机遇,新船订单结构不断优化。在全球18 种主要船型中,我国有14 种船型新接订单量居全球首位。2023 年,全国造船完工量达4232 万载重吨,创历史新高同比增长11.8%;新接订单量7120 万载重吨,同比+56.4%。截至12 月底,手持订单量13939 万载重吨,同比+32.0%。全国完工出口船3453 万载重吨,同比+12.6%,受全球经济环境不稳定以及部分国家加息政策的影响,导致出口造船订单项目延期,出口占比在2022 年小幅下降约10%,2023 年也尚未恢复。
受船舶行业波动影响,2023 年船舶领域钛材用量出现下滑,同比-23%。主要原因是全球经济环境不稳定以及部分国家加息政策的影响,导致造船订单减少和项目延期。
钛材需求测算
化工领域:2023 年以来,随着国际原油市场的持续走低以及PTA 新装置的集中投产,PTA 行业对新设备的需求急剧减少,进而导致对钛材的需求量大幅度下降。这一趋势在今年第二季度开始明显反映在国内钛材市场上,订单显著减少。我们预计,2024 至2026 年该领域的钛材需求量将同比减少-5%、-8%、-10%,预计用量分别为7.0 万吨、6.5 万吨和5.8万吨。
航空航天领域:在航空航天领域,钛合金的需求受到政府财政支持和军费投入的推动。
2024 年,中央政府对国防投入的支持力度再次回升,各国军费也处于高增长周期,我国军费仍有较大增长空间。伴随着军费的增长,我国军机数量以及旧机更换发发动机的数量有望进一步增长,同时带动新机装列发动机的钛材需求,2024-2026 年航空航天领域钛材需求将达35403/38943 /44785 吨,同比+21%/+10%/+15%。
船舶领域:随着手持订单逐步投产和新订单的增加,造船业复苏和绿色环保船舶需求增长将推动钛材在船体结构等关键部位的应用,钛材用量将逐步恢复。预计2024-2026 年,船舶领域钛材用量将分别达到4116.2/4733.6/5443.7 吨,同比+10%/15%+15%。
医疗领域:预计相关采购政策的阶段性变化落地后,随着技术进步和应用拓展,医用钛合金将在医疗领域发挥更大作用,钛需求后期有望修复,但短期内需求难以改善。预计2024至2026 年间钛合金需求增速为0%。
海洋工程领域:2023 年海洋工程领域的钛材需求明显减弱,根据中国钛工业发展报告的分析,用量回落与产业波动相关。随着海洋工程新订单的落地,预计该领域钛材需求将稳步回升,2024 至2026 年增速为10%。
体育休闲领域:未来,随着海绵钛价格的逐步下降、制造技术的不断革新以及规模效应的显现,钛合金在民用市场中展现出无限潜力。其高强度、低密度、耐腐蚀和良好的生物相容性,使其在体育休闲领域的应用前景广阔。预计2024 至2026 年间,该领域的钛合金需求将分别以10%/15%/20%的速度逐年增长,分别为894.3/1028.4/1234.1 吨。
3C 领域:钛加工材在3C 领域的增长态势有望维持,直板机和折叠屏手机有望拉动12435.4/14173.1/16204.3 吨钛材用量,同比+64%/+11%/+11%。
免责声明:钛谷交易网发布的原创及转载内容,仅供客户参考,不作为决策建议。原创内容版权归钛谷交易网所有,转载需取得钛谷交易网书面授权,且钛谷交易网保留对任何侵权行为和有悖原创内容原意的引用行为进行追究的权利。转载内容来源于网络,目的在于传递更多信息,方便学习与交流,并不代表钛谷交易网赞同其观点及对其真实性、完整性负责。